首页- 公海gh555000aa线路检测中心(官方平台)<
·公司主站
首页
关于我们
公司沿革
公司领导
团队建设
教授 副教授
讲师
企业导师
外籍教师
专业设置
商务英语
应用日语
应用韩语
应用俄语
旅游英语
国际汉语
国际交流
通知公告
出国交流
来华留学
国际交流管理文件
实习就业
社会实践
顶岗实习
毕业生风采
实习就业管理文件
员工工作
通知公告
团总支员工会
员工活动
党团建设
制度建设
党团知识
创先争优
教学科研
教学管理文件
教学科研动态
教研统计
当前位置:
首页
>>
实习就业
>>
实习就业管理文件
>>
正文
2021届毕业生(2018级)顶岗实习工作安排
来源:
公海gh555000aa线路检测
公海gh555000aa线路检测
日期:
2020年06月09日 16:55
点击:
属于:
实习就业管理文件
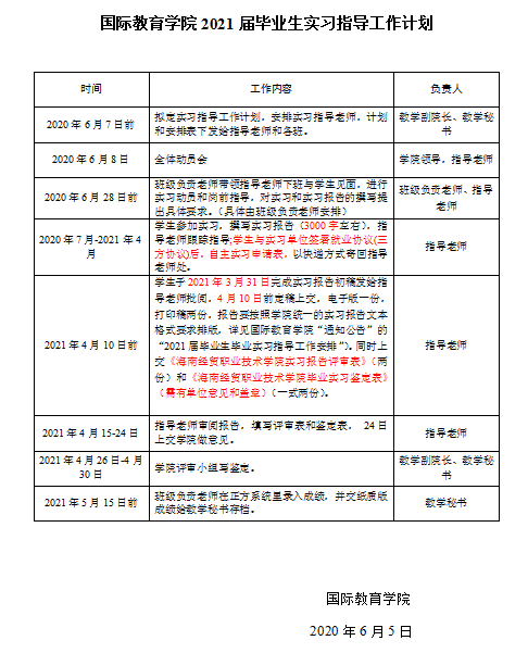
为做好2021届毕业生(2018级)顶岗实习,特制定此安排。具体详情如图及附件。
2021届毕业生(2018级)顶岗实习安排.zip
友情链接
Copyright © 首页- 公海gh555000aa线路检测中心(官方平台) 版权所有
琼ICP备10200870号-1
地址:海南省海口市美兰区桂林洋高校区 邮编:571127